Loading...
 

Browsing Gallery: Eserc05_26Marzo2010

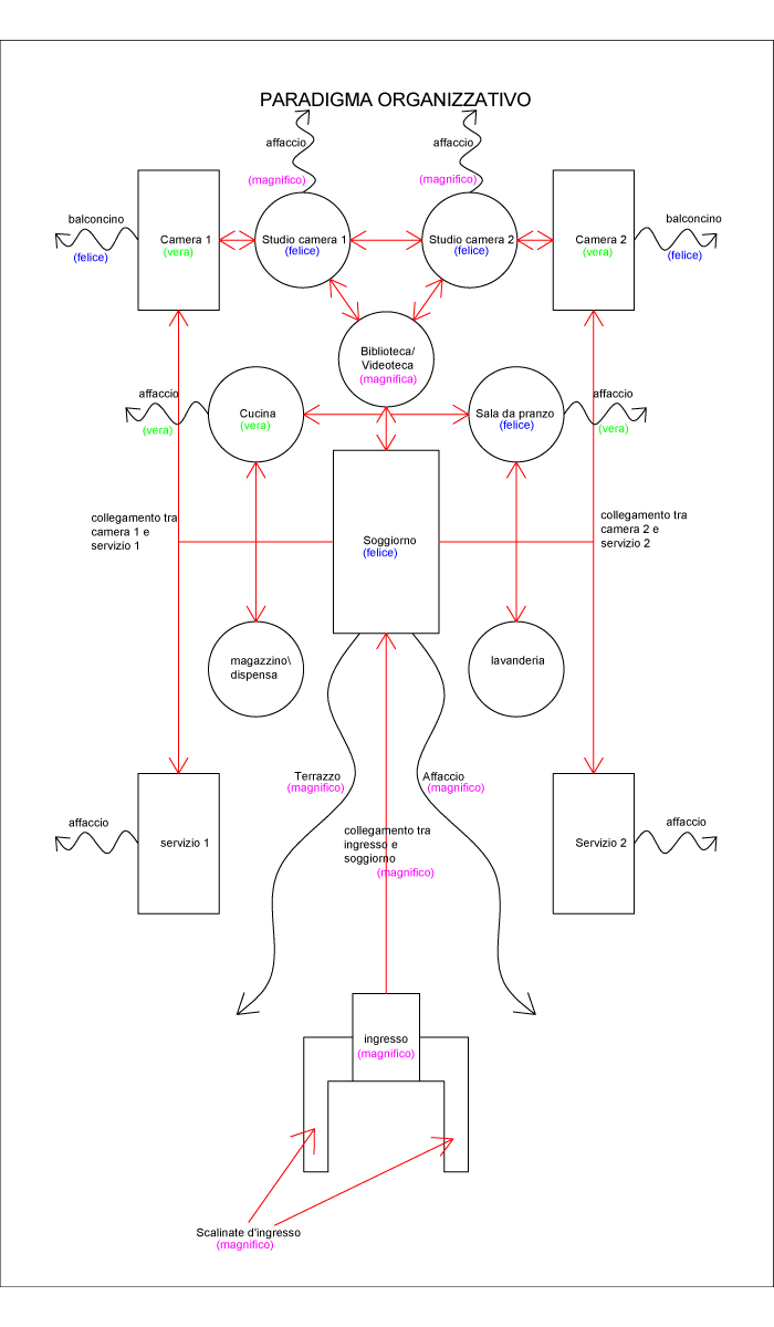
1. Incremento di complessita' del Paradigma Organizzativo. 2. Verifica di congruita' distributiva, topologica e costruttiva operando progressive trasformazioni del sistema ed incrementando, con l'occasione degli aspetti distributivi/costruttivi, i caratteri della propria visione progettuale e la riconoscibilita' dell'identita' urbana.
Sort Images by [ Name | Date | Hits | User | Size ]
  

Nadia Pintossi_paradigma organizzativo

(425x709) [2761 Hits]
Details popup
  

De Marco Giulia
SVILUPPO VOLUMETRICO DEL PARADIGMA
(2059x1563) [3126 Hits]
Details popup
  

Peduzzi Matteo 731391
Paradigma Indiziario Semplice
(591x709) [2681 Hits]
Details popup
  

Simone Tironi_Schema Distributivo.jpg

(800x566) [2956 Hits]
Details popup
  

elia grassi 733009
primo approccio e incremento di complessità del paradigma organizzativo
(800x600) [2609 Hits]
Details popup
  

elia grassi 733009
primo approccio e incremento di complessità del paradigma organizzativo
(800x600) [2560 Hits]
Details popup
  

Baselice Paolo 731395
verifica di congruenza, analisi volumetrica
(800x600) [2734 Hits]
Details popup
  

Baselice Paolo 731395
Paradigma organizzativo
(800x600) [2699 Hits]
Details popup
  

Fabio_Mazzucchelli
paradigma indiziario corretto e modificato
(800x600) [2554 Hits]
Details popup
  

Fabio_Mazzucchelli_733109
Paradigma complesso. Definizione ed organizzazione dell'ambiente abitativo.
(800x599) [2480 Hits]
Details popup
  

Rudoni Ambrogio_731078
Idea di rapporto volumetrico con rapporto tra volumi e persone
(800x800) [2574 Hits]
Details popup
  

Mafrici Irene 732892
bozza volume
(720x540) [2509 Hits]
Details popup
  

Mafrici Irene 732892
paradigma ind.
(720x540) [2492 Hits]
Details popup
  

Filippo Pozzoli: Paradigma 3
Verifica congruità degli eventi e prima definizione dimensionale degli eventi maggiori.
(800x600) [2644 Hits]
Details popup
  

Paradigma 2-2
Definizione degli spazi e delle qualità degli eventi; abbozzo di modalità di connessione fisica e di logiche trasformative finalizzate all'incremento di qualità ed identità.
(753x1024) [2793 Hits]
Details popup
  

Mafrici Irene 732892
paradigma organizzativo
(960x720) [2495 Hits]
Details popup
  

Filippo Pozzoli: Paradigma 2-1
Incremento di complessità e dettaglio: studio del principio organizzativo desunto dal catalizzatore e combinato ai caratteri morfologici e tipologici estratti dalla città di Lecco secondo le qualità scelte (vano, furioso, irrequieto).
(717x1024) [3471 Hits]
Details popup
  

Filippo Pozzoli: Paradigma 1
Primo paradigma distributivo: eventi principali dell'unità abitativa, rapporti di connessione, caratteri principali.
(785x1024) [2643 Hits]
Details popup
  

Giacomo Albensi 730857

(800x600) [2527 Hits]
Details popup
  

Giacomo Albensi 730857

(486x385) [2741 Hits]
Details popup
  

Luca Colombi
3° Livello di Paradigma Indiziario: Primo abbozzo dei volumi dei locali e del loro rapporto spaziale. Schema compositivo dei volumi.
(800x607) [2677 Hits]
Details popup
  

Luca Colombi
2° Livello di Paradigma Indiziario: Primi cenni sull'assettamento dei locali in pianta e sulla reciproca distribuzione.
(800x607) [2658 Hits]
Details popup
  

Luca Colombi

(820x586) [2626 Hits]
Details popup
  

Rosario Curto 731014

(780x599) [2920 Hits]
Details popup
  

De Marco Giulia
Paradigma organizzativo
(427x647) [2533 Hits]
Details popup
  

De Marco Giulia
Paradigma indiziario
(1024x734) [2650 Hits]
Details popup
  

Nicoletta_Cerri_732583

(1440x900) [2567 Hits]
Details popup
  

Francesca Arrigoni
Primo paradigma indiziario
(400x600) [2634 Hits]
Details popup
  

Francesca Arrigoni_730751

(600x450) [2674 Hits]
Details popup
  

Simone Tironi_Catalizzatore.jpg

(800x597) [3200 Hits]
Details popup
  

Simone Tironi_Paradigma Organizzativo.jpg

(800x597) [3091 Hits]
Details popup
  

Lisa Martini 733775
paradigma indiziario!
(800x600) [2910 Hits]
Details popup
  

Simone Tironi_Paradigma Indiziario.jpg

(800x597) [3211 Hits]
Details popup
  

Lisa Martini 733775

(800x564) [3073 Hits]
Details popup
  

Lisa Martini 733775

(800x542) [3145 Hits]
Details popup
  

Rosario Curto 731014
Il paradigma compositivo che guida la composizione degli spazi è il quadro Involucro aperto dell'artista futurista Tullio Crali. Le linee nette che sembrano squarciare lo spazio mi hanno permesso di modellare la struttura compositiva e incrementare la complessità dei link determinati dalla forma. Risulta evidente il binomio tra involucro e nucleo centrale,tema che ho sviluppato in seguito ad una modellazione mirata del catalizzatore. Gli aggettivi che ho scelto mi hanno guidato nella strutturazione del paradigma ed esplicitano il sottile rapporto che lega ciascuno degli elementi costitutivi.
(657x446) [3068 Hits]
Details popup
  

Valentina Perego 731572
Paradigma organizzativo
(600x400) [2989 Hits]
Details popup
  

Valentina Perego 731572
Paradigma indiziario
(600x400) [2858 Hits]
Details popup
  

Crivellari Giacomo
Spatial disposition of the rooms in the project for the Student's house
(800x600) [3040 Hits]
Details popup
  

Gabriele Vanoi
Il paradigma organizzativo è nato da un incremento di complessità, dato dall'aggiunta di spazi, vincoli sulle aperture ecc. del paradigma indiziario tratto dal mio catalizzatore
(700x1200) [3078 Hits]
Details popup
  

Crivellari Giacomo
Few elements transform the initial concept into a organitional paradigm: style is given by round shapes in furniture, doors and details; the interest is generated by the glass facade and the doubled height of the lounge room which is the heart of the project; eventually the mysticism in induced by the stairway with a zenithal light above it
(600x657) [4001 Hits]
Details popup
  

Ambrogio Rudoni_731078
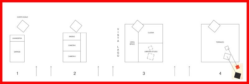
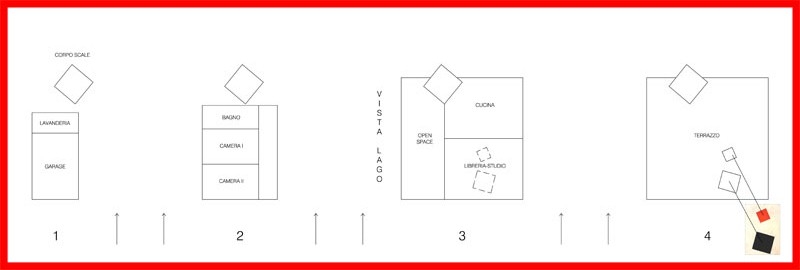
In questa immagine rappresento le proporzioni della bozza dell'edificio..i 3 volumi sovrapposti hanno tra loro rapporti aurei, in modo tale da soddisfare la richiesta di armonia. Sono poi in ordine crescente dal basso verso l'alto, e così cerco di fare qualcosa di "implosivo", per quanto riguarda la resa dell'aggettivo "minimale", ho pensato di sviluppare il progetto con forme pure, e in aggiunta mi sono ispirato a qual quadro suprematista per la proporzione tra il lato del volume in basso e la pianta del corpo scale (ed anche per le eventuali finestre della libreria-studio). La costruzione risulterebbe "vasta interiormente" per gli ampi volumi dell'ultimo piano..
(800x800) [2560 Hits]
Details popup
  

Ambrogio Rudoni_731078
In questa immagine rappresento le proporzioni della bozza dell'edificio..i 3 volumi sovrapposti hanno tra loro rapporti aurei, in modo tale da soddisfare la richiesta di armonia. Sono poi in ordine crescente dal basso verso l'alto, e così cerco di fare qualcosa di "implosivo", per quanto riguarda la resa dell'aggettivo "minimale", ho pensato di sviluppare il progetto con forme pure, e in aggiunta mi sono ispirato a qual quadro suprematista per la proporzione tra il lato del volume in basso e la pianta del corpo scale (ed anche per le eventuali finestre della libreria-studio). La costruzione risulterebbe "vasta interiormente" per gli ampi volumi dell'ultimo piano..
(800x270) [2559 Hits]
Details popup
  

Ambrogio Rudoni_731078
questa immagine tenta di soddisfare la seconda richiesta di venerdì, quella di una maggiore esplicitazione delle proporzioni fra gli spazi..purtroppo data la forma della casa che ho in mente, ho dovuto ricorrere alla rappresentazione tramite piante, o qualcosa di simile, che xò, tengo a sottolinearlo, NON SONO (ovviamente) QUALCOSA DI DEFINITIVO
(800x270) [2566 Hits]
Details popup
  

Avanzi Pier Paolo 732126
primo schema paradigmatico con rapporti funzionali di iterazione tra gli spazi
(600x338) [2963 Hits]
Details popup
  

Capasso Luca 730771
I volumi ipotetici
(800x600) [2548 Hits]
Details popup
  

Sara Sciaky 731176

(800x640) [2734 Hits]
Details popup
  

Simone Cerrato 731441
paradigma indiziario Simone Cerrato
(800x1067) [2936 Hits]
Details popup
  

CAPASSO LUCA 730771

(800x400) [3206 Hits]
Details popup
  

Francesca Arrigoni
Paradigma organizzativo
(700x525) [2734 Hits]
Details popup
  

Federica Cristiano 732767
paradigma organizzativo.
(960x720) [2533 Hits]
Details popup
  

Fabio_Mazzucchelli_733109
paradigma indiziario
(800x600) [2494 Hits]
Details popup
  

Nicoletta Cerri
secondo paradigma
(744x549) [2570 Hits]
Details popup
  

Nicoletta Cerri
paradigma primordiale
(771x622) [2652 Hits]
Details popup
  

Davide Reggiani 731133
secondo paradigma
(800x640) [2846 Hits]
Details popup
  

Paradigma
Vedi pagina personale per spiegazioni
(600x800) [2753 Hits]
Details popup
  

STEFANO STRAMEZZI 730773

(900x600) [3253 Hits]
Details popup
  

DOMENICO SERGI 736269
PARADIGMA INDIZIARIO
(960x590) [3175 Hits]
Details popup
  

Gabriele Vanoi paradigma indiziario

(700x500) [2713 Hits]
Details popup
  

DOMENICO SERGI 736269
CATALIZZATORE
(1100x574) [3675 Hits]
Details popup
First PagePage: 5/6
123456
You can view this gallery's configured image (first, random, etc.) in your browser using:
http://128.116.222.10:8080/show_image.php?galleryId=24
You can include the gallery's image in an HTML page using:
<img src="http://128.116.222.10:8080/show_image.php?galleryId=24" />
You can include the image in a tiki page using:
{img src=show_image.php?galleryId=24 }

Online Users

29 online users

Minichat

Google Search

 
128.116.222.10
WWW